Instance Verification Kit (IVK)
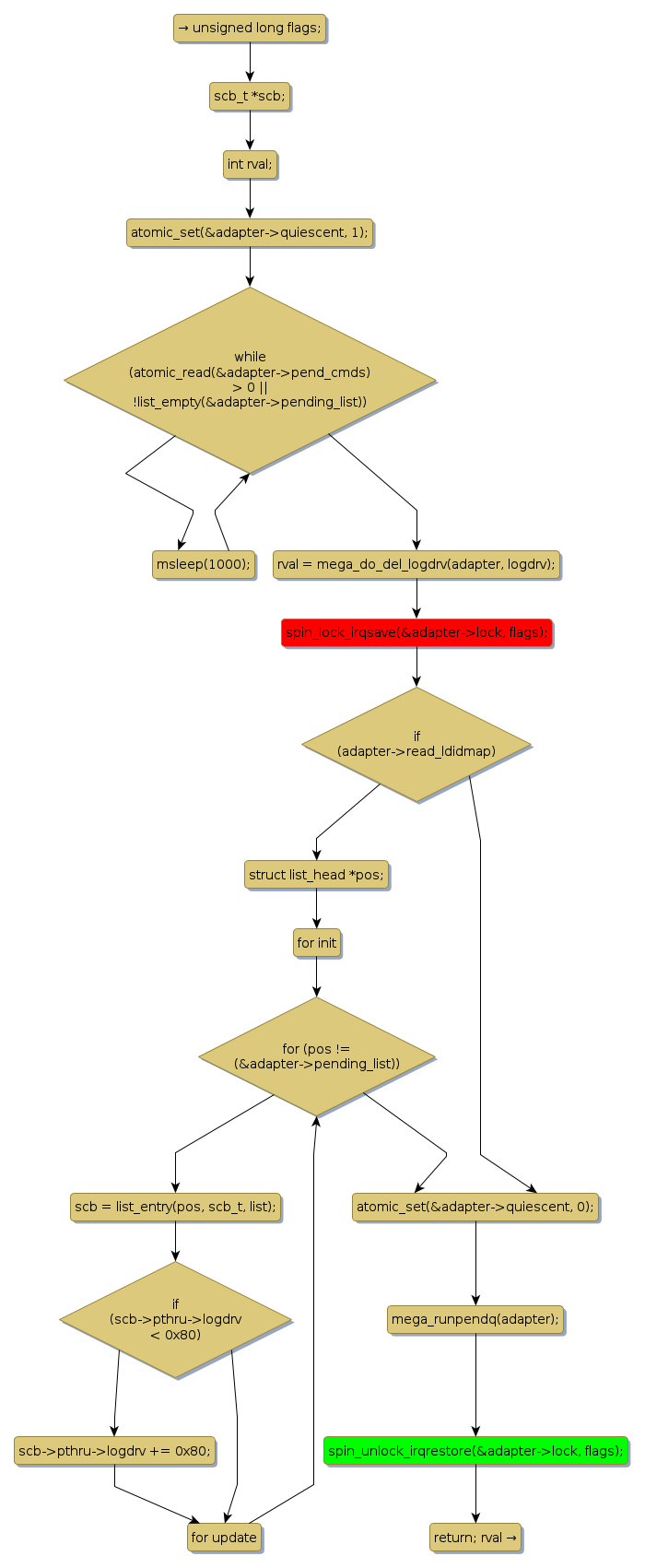
spin lock @ [88082+41+/linux-3.19-rc1/drivers/scsi/megaraid.c]
Instance Signature: lock
|
The Matching Pair Graph:
|
|
Function Name
|
Control Flow Graph (CFG)
|
Events Flow Graph (EFG)
|
Source Correspondence
|
|
mega_del_logdrv
|
|
|
[87526+15+/linux-3.19-rc1/drivers/scsi/megaraid.c]
|